web stats

5V 2A Power Supply Circuit Diagram: Build Your Own Power Supply Regulated power supply circuit diagram with explanation

If you are looking for 12v 2a Power Supply Circuit Diagram you've came to the right place. We have 25 Pictures about 12v 2a Power Supply Circuit Diagram like Regulated Power Supply Circuit Diagram With Explanation, 5V/2A isolated switching power supply circuit diagram - Switching and also 12v 2a Smps Power Supply Circuit Diagram. Here it is:

12v 2a Power Supply Circuit Diagram

12v 2a Power Supply Circuit Diagram schematicstretched.z14.web.core.windows.net

12v 2a Power Supply Circuit Diagram

Basic Power Supply Circuit Diagram

Basic Power Supply Circuit Diagram wiringfixgremial.z13.web.core.windows.net

Basic Power Supply Circuit Diagram

Universal Power Supply Circuit Diagram DIY - TRONICSpro

Universal Power Supply Circuit Diagram DIY - TRONICSpro tronicspro.com

Universal Power Supply Circuit Diagram DIY - TRONICSpro

How To Build Your Own Power Supply

How to Build Your Own Power Supply www.slideshare.net

How to Build Your Own Power Supply

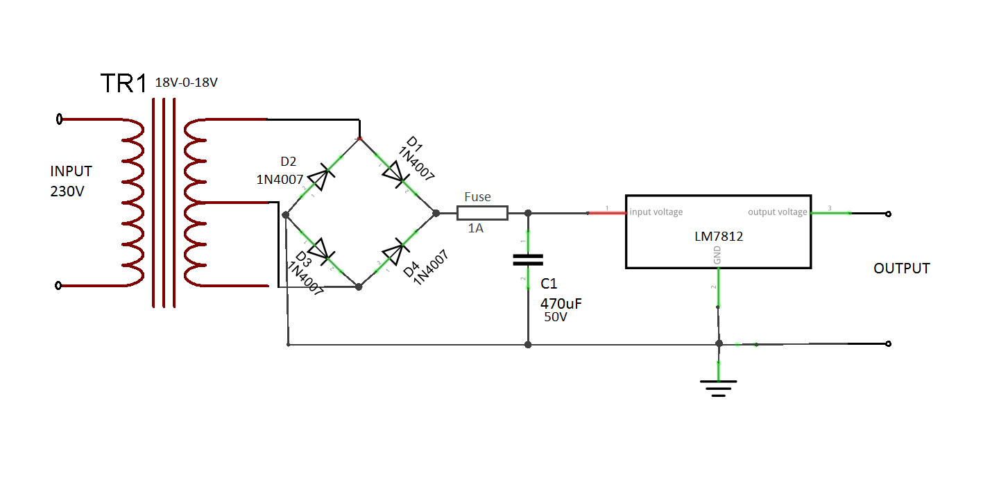
Regulated Power Supply Circuit Diagram With Explanation

Regulated Power Supply Circuit Diagram With Explanation www.circuitdiagram.co

Regulated Power Supply Circuit Diagram With Explanation

5v Supply Circuit Diagram

5v Supply Circuit Diagram circuityeldopinb.z21.web.core.windows.net

5v Supply Circuit Diagram

5V/2A Isolated Switching Power Supply Circuit Diagram - Switching

5V/2A isolated switching power supply circuit diagram - Switching www.seekic.com

5V/2A isolated switching power supply circuit diagram - Switching ...

Power One Power Supply Circuit Diagram

Power One Power Supply Circuit Diagram userdataliteralise.z21.web.core.windows.net

Power One Power Supply Circuit Diagram

How To Build Your Own Power Supply

How to Build Your Own Power Supply www.slideshare.net

How to Build Your Own Power Supply

12v 2a Power Supply Circuit Diagram

12v 2a Power Supply Circuit Diagram userlistsanguining.z14.web.core.windows.net

12v 2a Power Supply Circuit Diagram

12v 5a Smps Power Supply Circuit Diagram

12v 5a Smps Power Supply Circuit Diagram kaziamagf3wire.z21.web.core.windows.net

12v 5a Smps Power Supply Circuit Diagram

5V Power Supply Circuit Using 7805 Regulator Electronics, 46% OFF

5V Power Supply Circuit Using 7805 Regulator Electronics, 46% OFF dev-techtatva.manipal.edu

5V Power Supply Circuit Using 7805 Regulator Electronics, 46% OFF

12v 2a Power Supply Circuit Diagram

12v 2a Power Supply Circuit Diagram userlistsanguining.z14.web.core.windows.net

12v 2a Power Supply Circuit Diagram

12v 2a Power Supply Circuit Diagram

12v 2a Power Supply Circuit Diagram bailaderobkschematic.z14.web.core.windows.net

12v 2a Power Supply Circuit Diagram

3200V Power Supply Circuit Diagram - TRONICSpro

3200V Power Supply Circuit Diagram - TRONICSpro tronicspro.com

3200V Power Supply Circuit Diagram - TRONICSpro

12v 2a Dc Power Supply Circuit Diagram - Wiring Diagram

12v 2a Dc Power Supply Circuit Diagram - Wiring Diagram www.organised-sound.com

12v 2a Dc Power Supply Circuit Diagram - Wiring Diagram

6v Dc Power Supply Circuit Diagram

6v Dc Power Supply Circuit Diagram circuitbebsonir.z13.web.core.windows.net

6v Dc Power Supply Circuit Diagram

How To Build Your Own Power Supply

How to Build Your Own Power Supply www.slideshare.net

How to Build Your Own Power Supply

5v Supply Circuit Diagram

5v Supply Circuit Diagram circuityeldopinb.z21.web.core.windows.net

5v Supply Circuit Diagram

5V Regulated Power Supply Circuit Diagram | CircuitsTune

5V Regulated Power Supply Circuit Diagram | CircuitsTune www.circuitstune.com

5V Regulated Power Supply Circuit Diagram | CircuitsTune

Transformer Power Supply Circuit Diagram Capacitive Transfor

Transformer Power Supply Circuit Diagram Capacitive Transfor salmoneliyfalibguide.z14.web.core.windows.net

Transformer Power Supply Circuit Diagram Capacitive Transfor

5v 2a Power Supply Circuit Diagram - Vrogue.co

5v 2a Power Supply Circuit Diagram - vrogue.co www.vrogue.co

5v 2a Power Supply Circuit Diagram - vrogue.co

12v 2a Smps Power Supply Circuit Diagram

12v 2a Smps Power Supply Circuit Diagram avotrapeeuser.z14.web.core.windows.net

12v 2a Smps Power Supply Circuit Diagram

5v 2a Power Supply Circuit Diagram - Vrogue.co

5v 2a Power Supply Circuit Diagram - vrogue.co www.vrogue.co

5v 2a Power Supply Circuit Diagram - vrogue.co

12v 2a Smps Power Supply Circuit Diagram

12v 2a Smps Power Supply Circuit Diagram wiringfixconstrainbe.z13.web.core.windows.net

12v 2a Smps Power Supply Circuit Diagram

5v supply circuit diagram. 5v regulated power supply circuit diagram. 12v 2a smps power supply circuit diagram